
2025年11月5日,全国首场高质量数据集和数据标注产业供需对接大会在南京圆满落幕。这场行业聚焦的盛会,以“推进高质量数据集建设,淬炼人工智能数据燃料”为主题,深度探讨了在大模型浪潮和行业智能化转型背景下,企业对顶尖数据集的迫切需求。
作为受邀参会的全栈式AI数据解决方案服务商,伟德bv1946与艾迪数据倍感振奋。大会主题精确地指向了我们的核心使命:用AI技术,确保数据的高质量供给,助力客户高效、安全地实现AI战略目标。
在此,我们总结大会精神,结合我们的核心能力,向所有合作伙伴宣示:高质量数据时代已来,和光&艾迪数据已做好准备,助您持续领跑!

一、高质量数据集背后的“全栈”底气
伟德bv1946与艾迪数据深度整合,形成了独特的“全栈”服务能力,这正是我们能够满足大会倡导的“高质量数据集”标准的根本保障。
1、深度定制:提供适配未来的“数据燃料”
我们深知,模型训练需要的不是通用数据,而是定制化的、场景化的、符合特定行业标准的高质量数据。
2、AI赋能:用智能反哺数据的全生命周期
我们用AI技术武装数据产业链的每一个环节,实现真正的全栈数据AI应用服务:
预处理与清洗: 利用AI排除脏数据及冗余信息,高效去重及合规脱敏。
智能标注与质检: 引入先进的AI辅助工具(如预标注、自动化检查),将标注效率提升数倍,同时确保输出精度达到“黄金数据集”标准。
数据资产管理: 帮助客户搭建数据资产管理体系,实现数据资产的可追溯、可迭代,为AI模型的持续优化打下坚实基础。
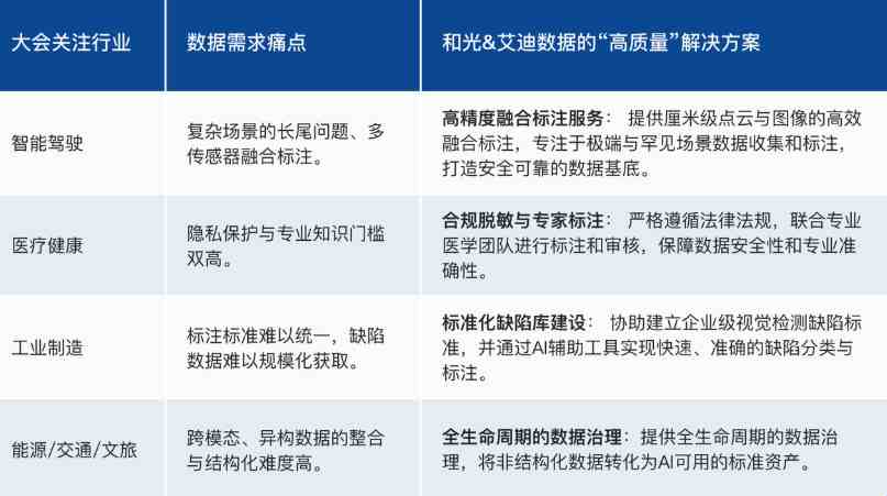
二、聚焦大会痛点——五大行业的高质量数据解决方案
本次大会围绕大模型需求,并深入设置了医疗健康、智慧能源、工业制造、交通运输、文化旅游五大行业供需对接专场。和光&艾迪数据在这些领域均拥有成熟的解决方案和成功案例。

我们的深度参与,证明了我们不仅仅是数据的提供者,更是行业智能化转型的深度参与者和推动者。
三、数据价值最大化——助力客户持续领跑
高质量数据集的构建,最终是为了实现数据的价值闭环——从需求、供给,到最终的商业价值转化。
1、构筑不可复制的“数据壁垒”:
通过专属、高阶的定制数据集,客户能够训练出性能更优、更具行业独特识别能力的AI模型。这种高价值数据资产,将是企业区别于竞争对手、实现持续领跑的最强技术护城河。
2、降本增效的研发模式:
低质量数据是耗费企业时间和资源的最大元凶。我们通过智能化的全栈服务,确保输入数据的高纯度,极大减少模型训练的迭代次数和资源浪费,让客户团队能够聚焦于核心创新。
3、迎接大模型时代的挑战:
无论是通用大模型还是垂直私有化模型,对数据量和数据质量都有更高的要求。我们的多模态数据定制能力能为客户的大模型项目提供源源不断、高质量、多样化的“燃料”,确保模型能力与时俱进。
结语:携手同行,共建高质量数据新生态
南京大会的成功举办,为整个AI产业注入了强大的信心和动力。高质量数据集的建设,是国家战略,也是企业制胜未来的关键路径,再次坚定了我们深耕“高质量数据集”领域的决心。。
和光&艾迪数据将继续秉持“客户价值至上”的原则,携手互联网、智能驾驶、通讯等各行业伙伴,共同迎接数据要素时代的挑战与机遇。让我们一起,利用全栈式AI数据解决方案,将数据潜能彻底释放,淬炼出最强劲的AI燃料,助力您的企业在数字浪潮中持续领跑!